近日,泡芙短视频 植物营养团队高艳博士与湖南大学朱咏华教授团队前期合作揭示了铁死亡参与调控内生放线菌-水稻共生抗性的作用新机制。2024年6月12日,该项成果以“Ferroptosis induction in host rice by endophyte OsiSh-2 is necessary for mutualism and disease resistance in symbiosis”为题,在线发表于国际著名期刊Nature Communications(IF=16.6,中科院1区)。

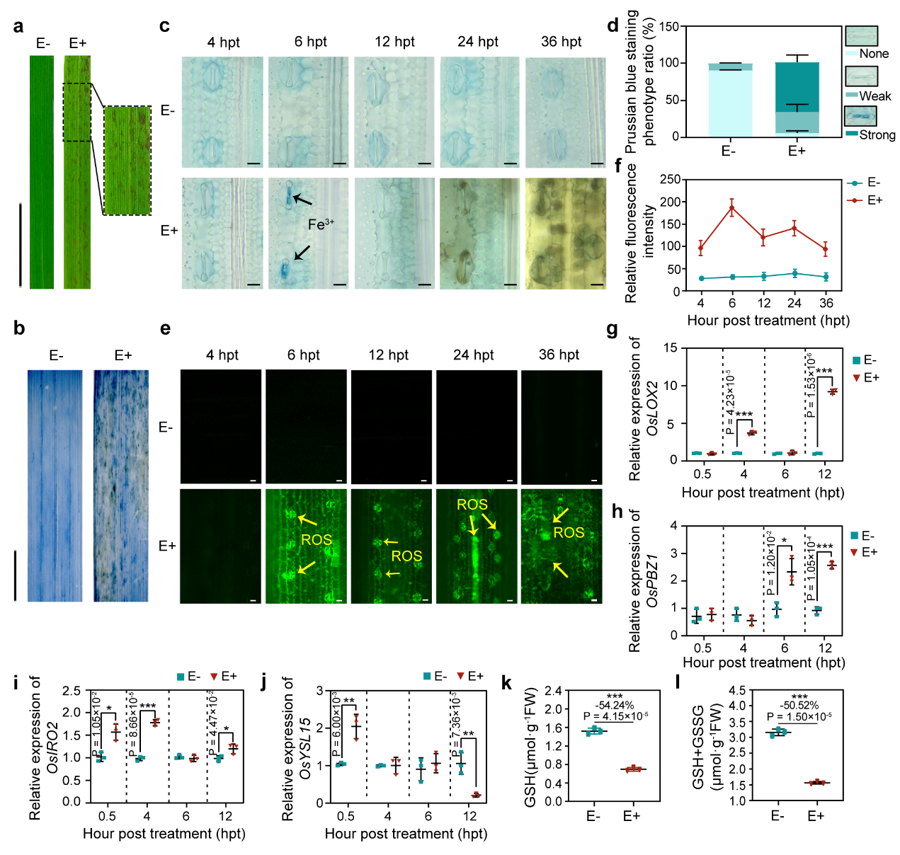
在自然界中,植物与其周围的微生物具有复杂多样地相互作用。与致病菌不同,内生菌作为一类生态位特殊的益生菌资源,具有调节植物生长发育并增强逆境胁迫抗性的能力,在植物保护方面展现出巨大的开发潜力。然而,内生菌如何与宿主建立并维持共生关系,进而影响共生体的生存能力,一直是科学研究的热点和难点。该研究通过细胞死亡特征表征和免疫水平分析,确证了一株能显著提高水稻抗稻瘟病能力的内生放线菌Streptomyces hygcrscopicus OsiSh-2可通过诱导新型铁依赖型细胞程序性死亡——“铁死亡”,与宿主水稻建立复杂的有益共生关系。研究发现水稻体内适度的铁死亡可有效控制OsiSh-2的定殖数量,避免营养过度消耗;OsiSh-2则可通过分泌铁载体精准动态调控铁死亡的发生程度以实现成功定殖,这对二者共生平衡关系的建立与维持必不可少。该过程还可同步激活水稻的免疫反应,使其进入“防御警备”状态,显著增强共生体对稻瘟病的抗性。

图1. 内生放线菌OsiSh-2诱导水稻发生铁和活性氧依赖的铁死亡
该研究首次揭示了铁死亡参与内生菌-植物共生互作中的作用机制,为深入了解植物与益生菌的互作模式提供了新的理论基础,同时为揭示益生菌和病原菌在调节宿主免疫行为中的差异作用机制开辟了新思路。
湖南大学生物学院博士研究生熊现秋和硕士研究生曾镜为本论文的共同第一作者,湖南大学生物学院朱咏华教授、刘选明教授和泡芙短视频 高艳博士为本论文的共同通讯作者。该研究得到了国家自然科学基金、湖南省重点研发计划项目、湖南省自然科学基金、湖南省研究生创新项目的资助。
论文链接://www.nature.com/articles/s41467-024-49099-y
一审:马敏 二审:周定港 三审:龙赢